| 艾瑞咨询大视听产业发展系列报告一2024年微短剧内容和营销研究报告28页 |
👇文末附获取方式,可直接拉至尾部下载文档
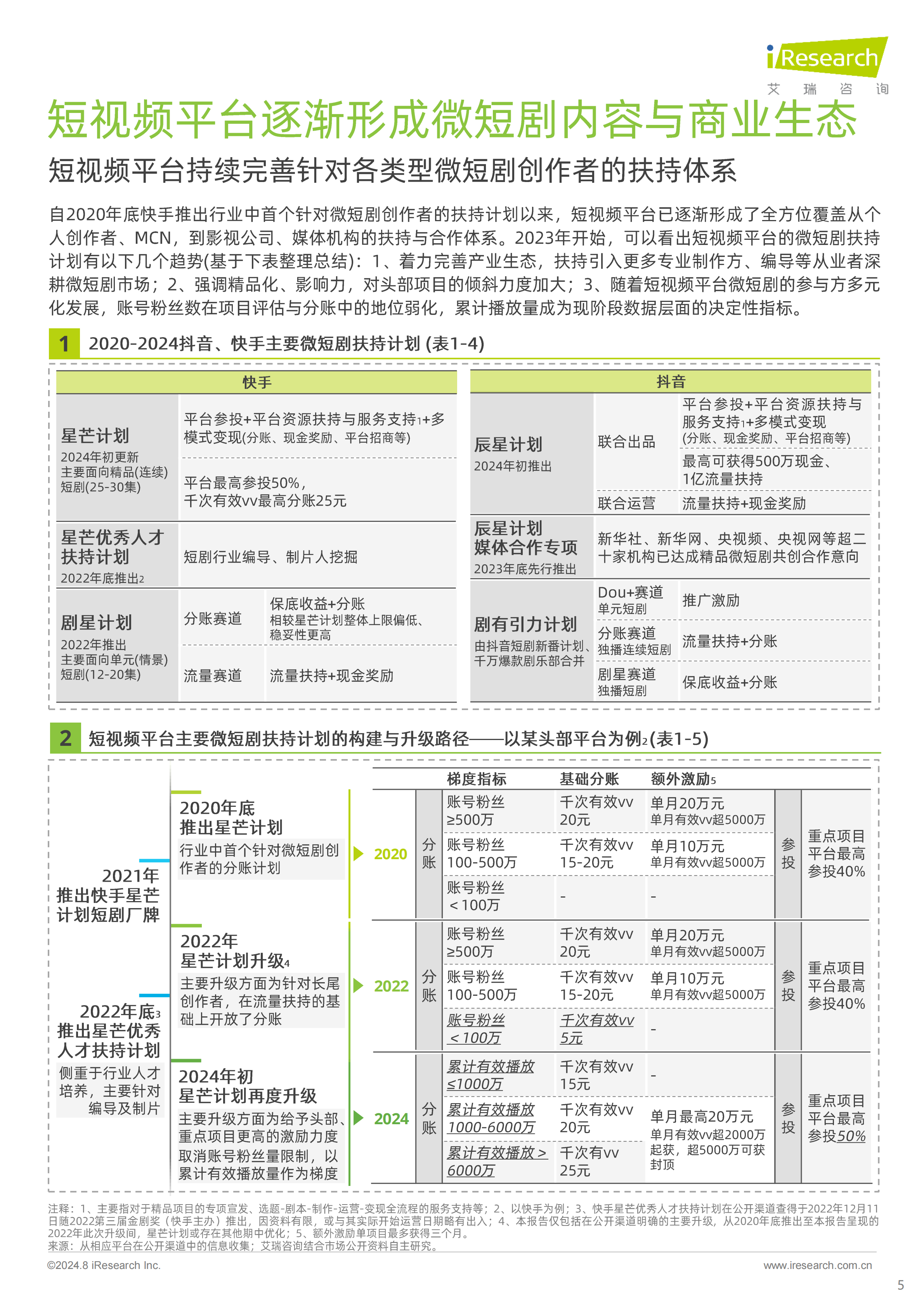
本篇报告内容部分提取👇

内容较多,不在此一一展示
想了解该报告超高清详情,可通过下方扫码关注后
回复“微短剧226”
获取报告下载链接

17认证网| 艾瑞咨询大视听产业发展系列报告一2024年微短剧内容和营销研究报告28页 |
👇文末附获取方式,可直接拉至尾部下载文档

内容较多,不在此一一展示
想了解该报告超高清详情,可通过下方扫码关注后
回复“微短剧226”
获取报告下载链接
